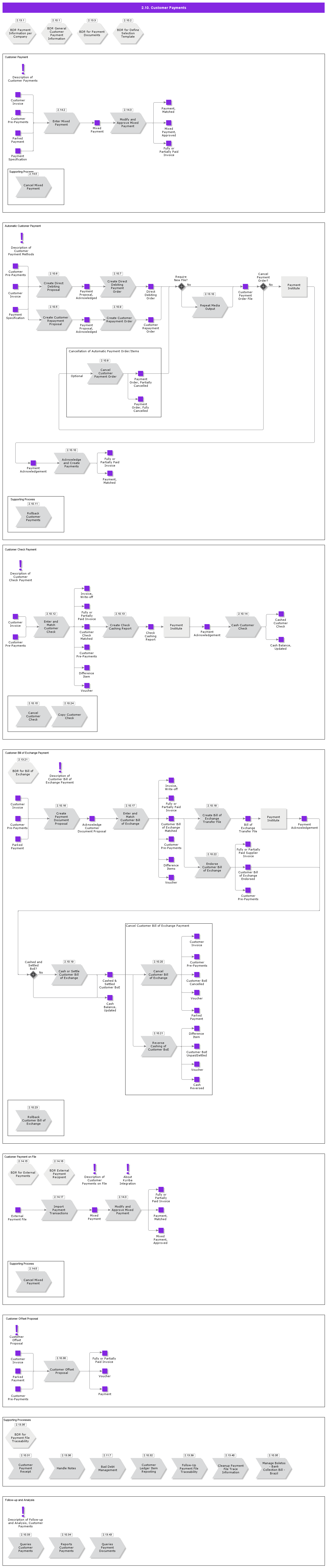
2.10.5.1 Create Customer Repayment Proposal 2.10.17.1 Enter and Match Customer Bill of Exchange 2.14.3.1 Modify and Approve Mixed Payment 2.10.33.1 Queries Customer Payments 2.10.35.1 Manage Boletos - Bank Collection Bill - Brazil 2.10.32.1 Customer Ledger Item Reposting Description of Customer Bill of Exchange Payment Customer Bills of Exchange 2.10.16.1 Create Payment Document Proposal Customer Offset Proposal Customer Offset Proposals 2.10.21.1 Reverse Cashing of Customer BoE 2.14.2.1 Enter Mixed Payment 2.14.3.1 Modify and Approve Mixed Payment Description of Customer Direct Debiting 2.13.35.1 BDR for Payment File Traceability 2.10.15.1 Cancel Customer Check 2.10.6.1 Create Direct Debiting Proposal 2.10.22.1 Endorse Customer Bill of Exchange 2.14.5.1 Cancel Mixed Payment 2.14.5.1 Cancel Mixed Payment Description of Follow - up and Analysis, Customer Payments 2.10.7.1 Create Direct Debiting Payment Order Description of Customer Check Payment Customer Check 2.10.30.1 Customer Offset Proposal 2.13.36.1 Handle Notes 2.13.3.1 BDR for Payment Documents Description of Customer Payments on File 2.11.7.1 Bad Debt Management Description of Customer Payments 2.14.17.1 Import Payment Transactions 2.10.18.1 Create Bill of Exchange Transfer File Bill of Exchange Transfer File 2.13.1.1 BDR Payment Information per Company 2.10.13.1 Create Check Cashing Report Payment, Matched Payment, Matched About Kyriba Integration Cash Plan Kyriba Account Mapping Kyriba Voucher Mapping Kyriba Voucher Load Information Cash Plan Source Payment Formats per Company Payment Formats Supplier Payment Proposals Supplier Payment Orders Acknowledge Supplier Payment Orders Database Task Schedules New Database Task Schedule 2.10.12.1 Enter and Match Customer Check 2.10.14.1 Cash Customer Check 2.13.40.1 Cleanup Payment File Trace Information 2.10.23.1 Rollback Customer Bill of Exchange 2.14.15.1 BDR for External Payments 2.13.43.1 Queries Payment Documents 2.10.34.1 Reports Customer Payments 2.10.2.1 BDR for Define Selection Template 2.10.31.1 Customer Payment Receipt 2.10.1.1 BDR General Customer Payment Information 2.10.11.1 Rollback Customer Payments Payment, Matched 2.10.19.1 Cash or Settle Customer Bill of Exchange 2.10.10.1 Acknowledge Direct Debiting and Create Payment 2.10.20.1 Cancel Customer Bill of Exchange 2.10.8.1 Cancel Customer Payment Order 2.13.10.1 Repeat Media Output 2.10.24.1 Copy Customer Check 2.10.9.1 Create Customer Repayment Order 2.14.16.1 BDR External Payment Recipient 2.13.21.1 BDR for Bill of Exchange 2.13.39.1 Follow-Up Payment File Traceability
CustomerPayments