A production line is a set of sequential operations established in a factory whereby materials are put through a refining process to produce an end-product that is suitable for onward consumption; or components are assembled to make a finished article.
A site is mandatory. One or more parts to be produced can be connected. An inbound location is a location from which components will be issued. An outbound location is the default location when receiving production into inventory. Work centers can be connected to a production line. Report points on the production line can be used if operations are specified for the manufactured part. Schedule horizons for each part can be defined and this controls schedule generation and management. Production lines are used mainly in repetitive manufacturing.
A production line is an organizational level between a site and a work center. Production lines are responsible for manufacturing one or more parts. They determine when the part should be manufactured so that demand is covered.
Demand for parts manufactured in the production line is broken down into demand for their components. MRP is canceled when it reaches the production line part.
MRP creates a shop order for the part but not for its components. The production line must create shop orders for the components based on the material lines of the shop order and the non-reserved balance of the components. Shop orders or shop order requisitions created by production lines are processed in the usual way by planners and MRP.
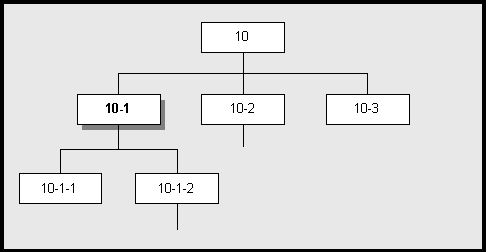
The figure below shows a possible structure of a manufactured part, 10. Of its components, 10-1 is manufactured in a production line, 10-2 is manufactured but does not belong to a production line, and 10-3 is a purchased part.

Product structure of a manufactured part with a production line part.
When a customer order is placed for part 10, MRP calculates a shop order requisition for parts 10, 10-1, and 10-2, as well as the manufactured parts in part 10-2's structure. It also creates a purchase requisition for part 10-3 and for the purchased parts in the structure of 10-2.
Because part 10-1 is a production line part, MRP stops at this part and does not break down its demand to its components. This must be done by the production line.
The production line in charge of part 10-1 must create and release a shop order from the shop order requisition. The shop order is based on the conditions of the production line, such as workload, the order in which orders are manufactured, and component availability. The only external demand on the production line is that the required quantity of the manufactured part be available on the due date.
When a shop order for the production line part is released, the system calculates the demand one level down in the structure. If there are not enough components available in the inventory locations of the production line or in the main warehouse to satisfy the quantity requirement, this creates a purchase requisition for part 10-1-1. The system also generates a shop order requisition for part 10-1-2. This calculation meets the demands of part 10-1 only. If the components are available in the required quantity, they are reserved. Demand that arises further down in the structure is calculated by the next MRP session, which considers the demand generated by part 10-1-2.
Production Line
Production Line
Management
Production Line by
Part
Production
Lines