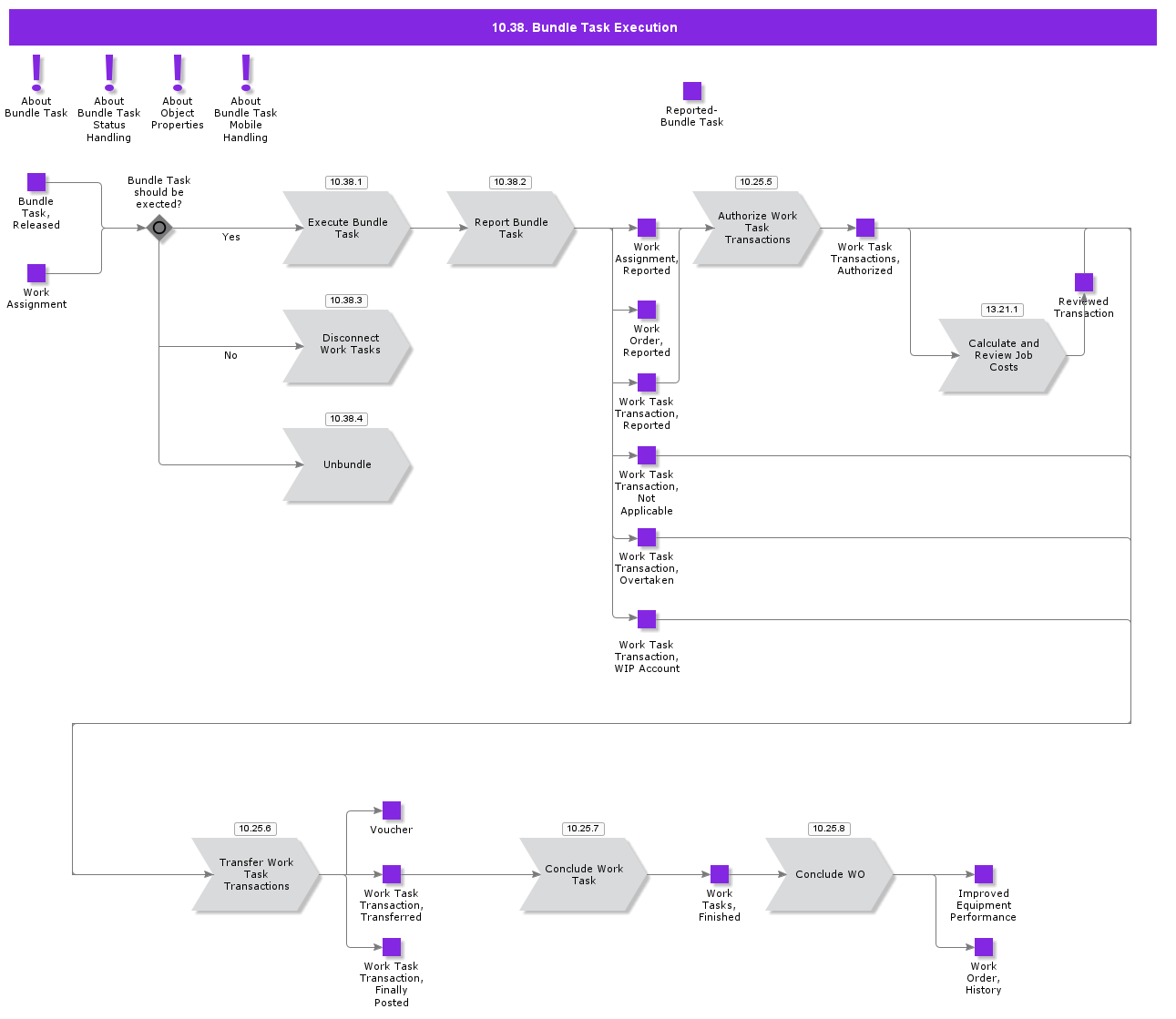
10.38.1.1 Bundle Task Material Handling 10.38.1.2 Execute Bundle Task Bundle Task 10.38.3.1 Disconnect Work Tasks About Bundle Task Bundle Task Request Bundle Task 10.25.8.1 Conclude WO 10.25.5.1 Approve Work, B2B 10.25.5.2 Authorize Work Task Transactions 10.25.7.1 Conclude Work Task 13.21.1.1 Calculate and Review Job Costs Work Order History 10.38.2.1 Report Bundle Task About Bundle Task Status Handling Bundle Task Work Order About Bundle Task Mobile Handling 10.25.6.1 Transfer Work Task Transactions Bundle Task 10.38.4.1 Unbundle
BundleTaskExecution