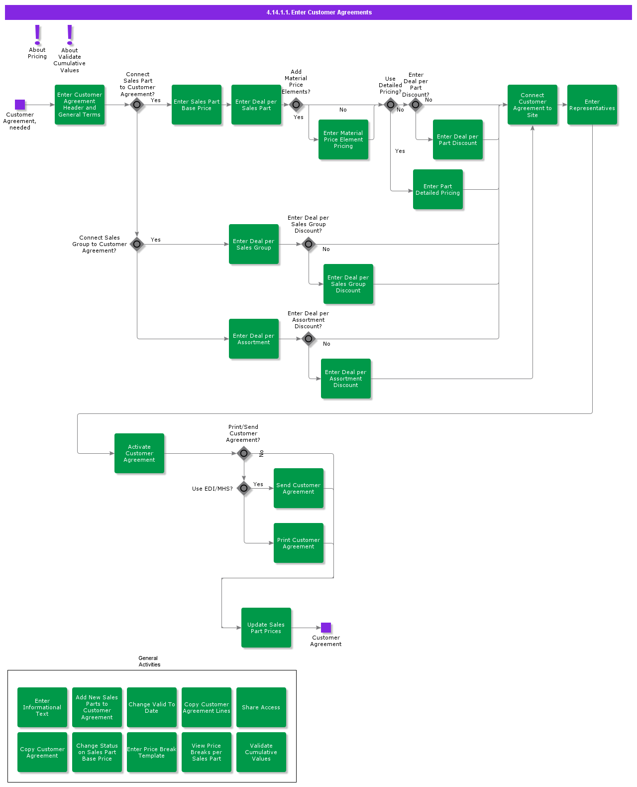
Enter Deal per Assortment Discount Customer Agreement Change Status On Sales Part Base Price Sales Part Base Prices Sales Part Rental Base Prices Enter Note Enter Document Text Purchase Order Prepare Work Order Send Customer Agreement Customer Agreement Customer Agreements Validate Cumulative Values Customer Agreement View Price Breaks per Sales Part Price Breaks per Sales Parts Enter Customer Agreement Header and General Terms Customer Agreement Enter Material Price Element Pricing Customer Agreement About Customer Agreement Enter Deal per Part Discount Customer Agreement Activity Validate Cumulative Values Customer Agreement Activate Customer Agreement Customer Agreement Change Valid To date Customer Agreement Sales Price List Enter Deal per Sales Group Discount Customer Agreement Enter Base Price Customer Agreement Sales Part Base Prices Sales Price List Enter Representatives Customer Agreement About Pricing Copy Sales Price List Update Assortment Node Based Prices Update Assortment Pricing on Agreements Update Base Prices Update Customer Agreements from Base Prices Update Sales Price Lists from Base Prices Update Unit Based Price Lists Calculated Sales Promotion Deals per Order Calculated Sales Promotion Deals per Quotation Customer Agreement Customer Order Lines Customer Price Group Price Break Template Pricing Contribution Margin Control Sales Campaign Sales Campaigns per Customer Sales Campaigns per Customer Price Group Sales Part Sales Part Base Prices Sales Part Rental Base Prices Sales Price List Sales Price List Lines Customer Hierarchy Customer Order Price Query Sales Quotation Price Breaks per Sales Parts Add New Sales Parts to Customer Agreement Customer Agreement Copy Customer Agreement Customer Agreement Copy Customer Agreement Lines Customer Agreement Enter Part Detailed Pricing Customer Agreement Print Customer Agreement Customer Agreement Enter Deal per Sales Part Customer Agreement Update Sales Part Prices From Customer Agreement Customer Agreement Connect Customer Agreement to Site Customer Agreement Share Access Business Activity Account CRM Business Opportunity Lead Marketing Campaign Sales Quotation Enter Deal per Sales Group Customer Agreement Enter Price Break Template Price Break Template Enter Deal per Assortment Customer Agreement
EnterCustomerAgreements