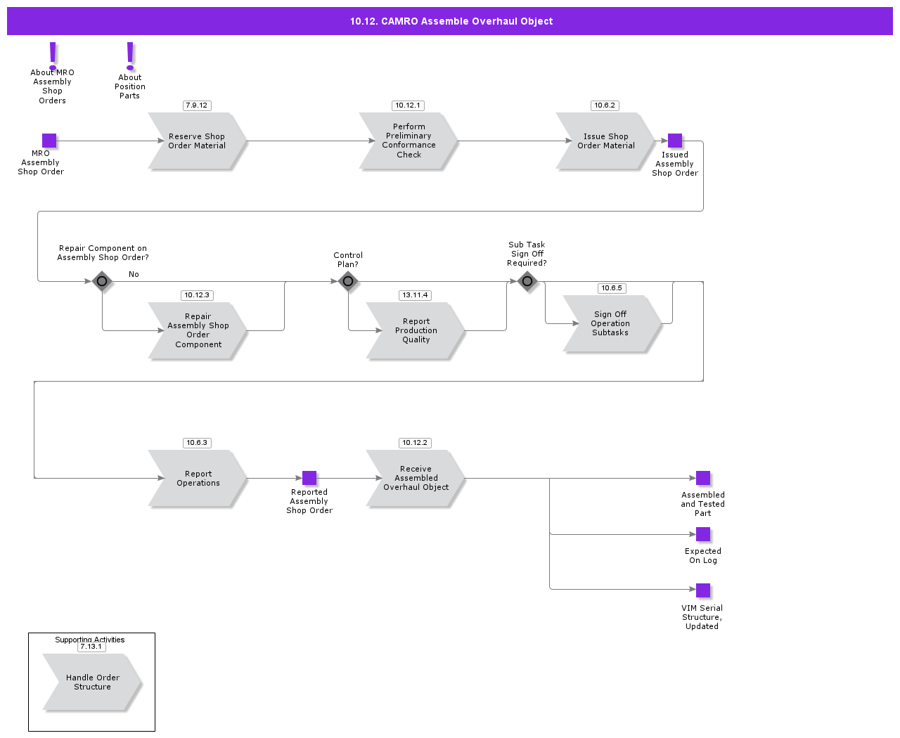
10.6.3.1 Report Operations 10.6.3.2 Report Operations from Shop Floor Workbench 10.6.3.3 Report Operations from Time Clock 10.6.3.4 Report Outside Operations 10.6.3.5 Report Outside Operations from Shop Floor Workbench 10.6.5.1 Sign Off Operation Subtasks 10.6.5.2 Sign Off Operation Subtasks using Digital Signature Serial Structure About Position Parts Disposition Shop Order Shop Order Shop Order Costs Manufacturing Material History 7.13.1.1 Handle Order Structure 10.12.1.1 Perform Preliminary Conformance Check Off Logs and On Logs 10.12.3.1 Repair Assembly Shop Order Component 10.6.2.1 Issue Shop Order Material 10.6.2.2 Issue Shop Order Components from Shop Floor Workbench 10.6.2.3 Issue Shop Order Components using Pick List About MRO Assembly Shop Orders Shop Order Receive MRO Shop Order MRO Material Availability MRO Interim Order MRO Interim Order Structure Manufacturing Material History Shop Order Costs Shop Orders Costs 10.12.2.1 Receive Assembled Overhaul Object About MRO Assembly Shop Orders 7.9.12.1 Reserve Shop Order Material 13.11.4.1 Report Production Quality 13.11.4.2 Report Production Quality from Shop Floor Workbench
MROAssembly