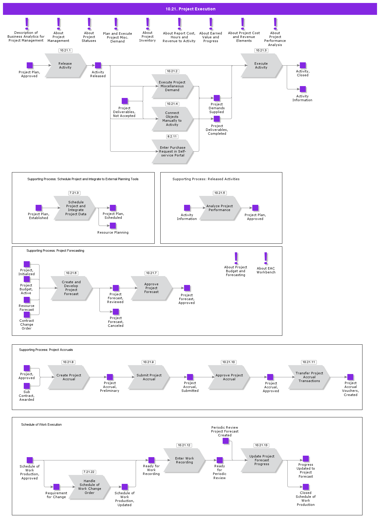
Project Cost Elements Cost/Revenue Elements Cost/Revenue Element per Code Part Value Secondary Cost/Revenue Element Cost/Revenue Element Settings Project Performance Analysis Project Monitoring Activity Details Process Project Management Project Sub Project Modify Location And Address 10.21.11.1 Transfer Project Accrual Transactions 10.21.7.1 Approve Project Forecast with Approval Routing 10.21.7.2 Approve Project Forecast without Approval Routing 10.21.6.1 Create and Develop Project Forecast 10.21.6.2 Create and Develop Project Forecast using EAC Workbench About EAC Workbench EAC Workbench 10.21.6.1 Create and Develop Project Forecast 10.21.6.2 Create and Develop Project Forecast using EAC Workbench 10.21.13.1 Update Project Forecast Progress 10.21.3.1 Execute Activity 7.21.22.1 Handle Schedule of Work Change Order Description of Business Analytics for Project Management 10.21.1.1 Release Activity About Project Management Project Monitoring About Projects Projects Project Definition Project Monitoring About Project Performance Analysis Activity Monitoring Project Monitoring Project Performance Analysis 8.2.11.1 Enter Purchase Request in Self-service Portal About Resources Resource Planning About Report Cost, Hours and Revenue to Activity Project Costs Project Connections Report Project Cost Activity Monitoring Project Monitoring Project Performance Analysis Activity Details My Activities About Project Inventory Inventory Parts In Stock 10.21.4.1 Connect Objects Manually to Activity 10.21.12.1 Enter Work Recording 10.21.9.1 Submit Project Accrual 10.21.2.1 Execute Project Miscellaneous Demand Plan and Execute Project Miscellaneous Demand Project Materials and Services Activity Materials and Services Project Miscellaneous No Parts Project Miscellaneous Parts Project Miscellaneous Rental Parts Project Demands Project Monitoring About Earned Value and Progress Project Costs Project Connections Project Monitoring Activity Monitoring Project Performance Analysis My Activities 10.21.5.1 Analyze Project Performance 7.21.3.1 Sharing Project Data using Primavera Gateway 7.21.3.2 Schedule Project and Analyze Project Data 7.21.3.3 Integration to Microsoft Project 10.21.10.1 Approve Project Accrual 10.21.8.1 Create Project Accrual About Project Budgeting and Forecasting Project Monitoring Project Forecast New Project Forecast Project Forecast Project Forecast Analysis Project Forecasts EAC Workbench
ProjectExecution