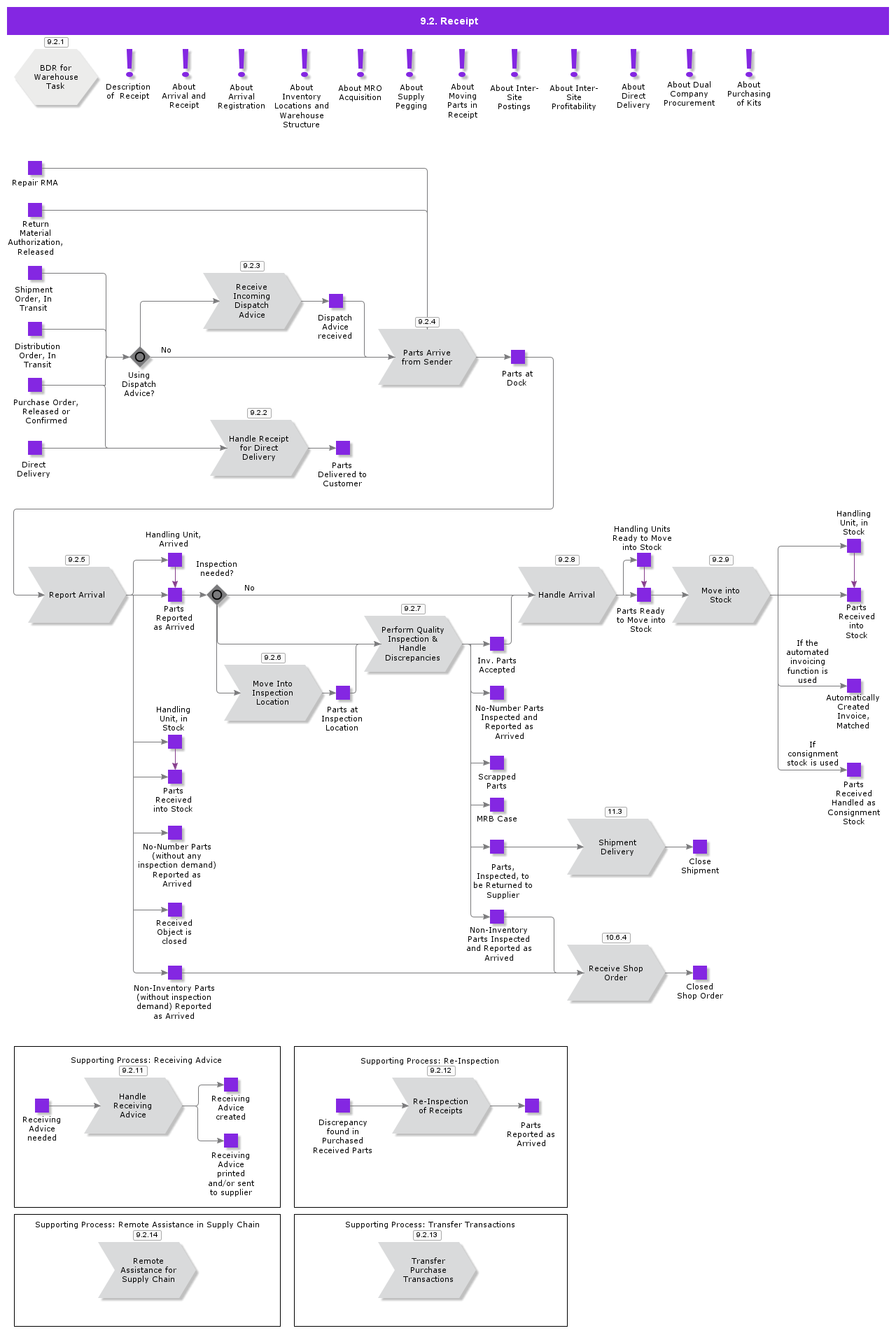
9.2.7.1 Perform Quality Inspection & Handle Discrepancies Automatically Created Invoice, Matched 9.2.14.1 Remote Assistance for Supply Chain 9.2.9.1 Move into Stock Parts at Dock About Dual Company Procurement 11.3 Shipment Delivery 9.2.11.1 Handle Receiving Advice Purchasing of Kits Kit Serial Components Material Review Board About Parts Received into Stock About Direct Delivery About Parts Received into Stock About MRO Acquisition Receipt 9.2.5.1 BDR for Receipt 9.2.5.2 Report Arrival 9.2.5.3 Report Arrival of Outside Operation 9.2.5.4 Report Arrival Using Dispatch Advice 9.2.5.5 Report Arrival, Component MRO 9.2.5.6 Report Direct Receipt of No-Number Parts 9.2.5.7 Report Arrival of Return Material Authorization 9.2.5.8 Report Arrival of Repair RMA About Supply Pegging Pegged Maintenance Order Material Lines About Direct Delivery Register Direct Delivery Direct Delivery Freight Price List Description of Receipt 9.2.3.1 Receive Incoming Dispatch Advice 9.2.3.2 Scan Delivery Note About Inter-Site Profitability 10.6.4.1 Receive Shop Order 10.6.4.2 Receive Shop Order from Shop Floor Workbench 10.6.4.3 Receive Shop Order for Outside Operation About Inter-Site Postings Customer Customer Order Customer Order Lines Customer Orders Customer Schedule Handling Units in Incoming Dispatch Advice Incoming Delivery Notification Incoming Dispatch Advice Incoming Purchase Order Confirmation Purchase Order Purchase Order Lines Purchase Orders Purchase Requisition Purchase Requisition Lines Register Direct Delivery Site to Customer Supply Chain Parameters Site to Site Supply Chain Parameters Source Order Lines Manually Supplier Supplier Schedule Supplier to Customer Supply Chain Parameters Supplier to Site Supply Chain Parameters Supply Chain Matrix for Customer Supply Chain Matrix for Site Supply Chain Matrix for Supplier 9.2.12.1 Re-Inspection of Receipts About Inventory Locations Inventory Locations Inventory Part Warehouse Navigator 9.2.6.1 Move into Inspection Location 9.3.10.1 BDR for Warehouse Task 9.2.8.1 Handle Arrival 9.2.13.1 Transfer Purchase Transactions About Arrival and Receipt Register Arrivals Register Full Shipment Arrivals Register Partial Shipment Arrivals Handling Units In Receipt Receipt Receipts Move Into Stock Move Into QA Incoming Dispatch Advice Purchase Receipts History 9.2.2.1 Handle Receipt for Direct Delivery About Arrival Registration Register Arrivals Register Full Shipment Arrivals Register Partial Shipment Arrivals About Moving Parts in Receipt Move Into Stock Move Into QA
Receipt