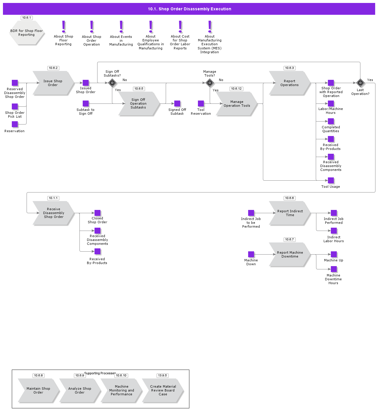
10.6.9.1 Analyze Shop Order 10.6.10.1 Machine Monitoring and Performance - OEE 10.6.2.1 Issue Shop Order 10.6.2.2 Issue Shop Order from Shop Floor Workbench 10.6.2.3 Issue Shop Order Components using Pick List 10.6.7.1 Report Machine Downtime from Shop Floor Workbench 10.6.7.2 Report Machine Downtime from Time Clock Disassembly Components About By-Products Employee Qualification for Manufacturing Personal File Employee File Qualification Profile Routing Routing Alternate Routing Operation Routing Operation Work Guidelines Shop Floor Workbench Disassembly Components 10.6.1.1 BDR for Shop Floor Reporting 10.6.12.1 Manage Operation Tools 10.6.12.2 Manage Operation Tools from Shop Floor Workbench Shop Order Operation Shop Order Shop Order Operations Shop Floor Workbench 10.6.8.1 Maintain Shop Order 10.6.3.1 Report Operations 10.6.3.2 Report Operations from Shop Floor Workbench 10.6.3.3 Report Operations from Time Clock 10.6.3.4 Report Outside Operations 10.6.3.5 Report Outside Operations from Shop Floor Workbench 10.6.6.1 Report Indirect Time from Shop Floor Workbench 10.6.6.2 Report Indirect Time from Time Clock About By-Products 13.9.5.1 Create Material Review Board Case Manufacturing Execution System (MES) Integration API Explorer 10.1.1.1 Receive Disassembly Shop Order 10.1.1.2 Receive Disassembly Shop Order from Shop Floor Workbench Shop Floor Reporting Shop Floor Workbench Shop Floor Employees Shop Floor Workbench Filter Shop Floor Teams Time Card Time Card - Details About Cost for Shop Order Labor Reports Manufacturing Labor Class Manufacturing Labor Classes Labor History Shop Floor Workbench Shop Order Pick List Operation Tool Reservation 10.6.5.1 Sign Off Operation Subtasks 10.6.5.2 Sign Off Operation Subtasks using Digital Signature Shop Order Reservations Events in Manufacturing Event
ShopOrderDisassemblyExecution