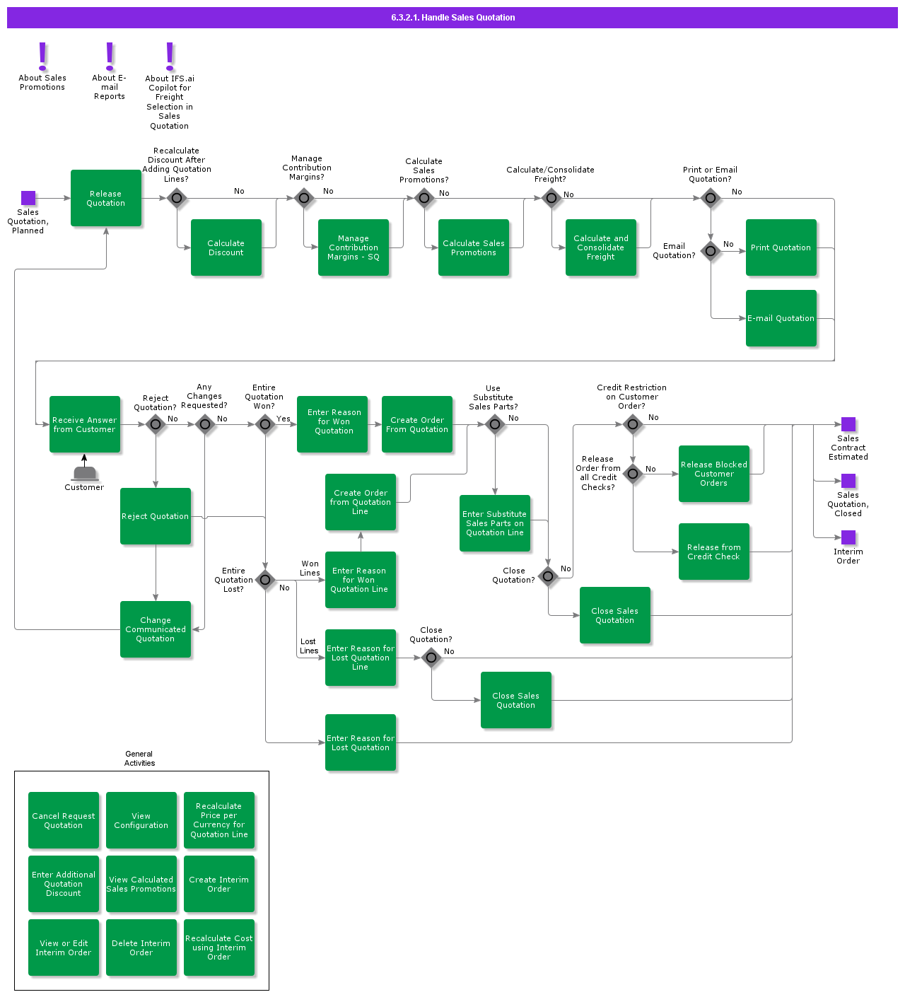
Print Quotation Sales Quotation Sales Quotations Sales Quotation Release from Credit Check Handle Blocked Customer Orders Create Interim Order Customer Order Sales Quotation Lines Sales Quotation Customer Order Lines E-mail Quotation Sales Quotation Sales Quotations Create Order from Quotation Line Sales Quotation Sales Quotation Lines Enter Substitute Sales Part on Quotation Line Sales Quotation Sales Quotation Lines View Calculated Sales Promotions Customer Order Sales Quotation Calculated Sales Promotion Deals per Order Calculated Sales Promotion Deals per Quotation Reject Quotation Sales Quotation Sales Quotations Manage Contribution Margins - Sales Quotation Sales Quotation Close Sales Quotation Sales Quotation About E-mail Reports Observation Flow Events View/Edit an Interim Order Customer Order Sales Quotation Customer Order Lines Sales Quotation Lines Interim Order Header About Sales Quotation Delete Interim Order Customer Order Sales Quotation Customer Order Lines Sales Quotation Lines Enter Reason for Lost Quotation Sales Quotation Sales Quotations Release Blocked Customer Orders Handle Blocked Customer Orders Calculate/Consolidate Freight Customer Order Sales Quotation Enter Reason for Won Quotation Sales Quotation Sales Quotation Lines About Sales Quotation Enter Reason for Lost Quotation Line Sales Quotation Sales Quotation Lines Close Sales Quotation Sales Quotation Enter Reason for Won Quotation Line Sales Quotation Sales Quotation Lines About Sales Promotions View Configuration Business Opportunity Count per Inventory Part Customer Order Deliver Customer Order Lines Deliver Customer Order Line with Differences Deliver Customer Order with Differences DOP Order Estimate Inventory Part Availability Graph Inventory Transaction History Issue Inventory Part Move Inventory Part Purchase Order Purchase Order Confirmation Reminders Purchase Order Delivery Reminders Order Quotation Order Quotation Approval Order Quotation Approvals Order Quotation Lines Receive Authorized Returns Receive Inventory Part Report Picking of Pick List Lines Return Material Authorization Lines Sales Quotation Scrap Inventory Part Shop Order Shop Orders Consolidated Shipments Picked Pick List Lines Not Reported Detailed Pick List Lines Inventory Transactions History Inventory Part On Hand Development Average Issues/Receipts per Period Customer Order Lines DOP Headers DOP Header Estimate Item Sales Quotation Lines Incoming Change Request For Customer Order Incoming Customer Order Package Part Structure Inventory Part in Internal Order Transit Shipment Order Shipment Order Lines Interim Order Header Calculate Sales Promotions Customer Order Sales Quotation Change Communicated Quotation Sales Quotation Sales Quotations Recalculate Cost using Interim Order Customer Order Sales Quotation Sales Quotation Lines Customer Order Lines Calculate Discount Sales Quotation About IFS.ai Copilot for Freight Selection in Sales Quotation Recalculate Price/Currency for Quotation Line Sales Quotation Create Order From Quotation Sales Quotation Sales Quotations Enter Additional Quotation Discount Sales Quotation Interim Demand Structures Release Quotation Sales Quotation Sales Quotations
handlecustomerquotation